Official Bobcat Dealer in Texas

Bobcat of Abilene

Abilene, TX

Bobcat of Amarillo

Amarillo, TX

Bobcat of Austin

Round Rock, TX

Bobcat of Buda

Buda, TX

Bobcat of Corpus Christi

Corpus Christi, TX

Bobcat of Corsicana

Corsicana, Texas

Ranchers ATV & Tractor

Kerrville, TX

Bobcat of Lubbock

Lubbock, TX

Bobcat of Marble Falls

Marble Falls, TX

Bobcat of Marion

Marion, TX

Bobcat of Pleasanton

Jourdanton, TX

Bobcat of San Antonio

San Antonio, TX

Bobcat of Temple

Temple, TX

Bobcat of Victoria

Victoria, TX

Bobcat of Waco

Elm Mott, TX

Bobcat of Wichita Falls

Wichita Falls, TX

Mini Excavator Size Guide for Tight City Work in Austin & San Antonio

Mini Excavator Size Guide for Tight City Work in Austin & San Antonio

2025 Bobcat E35 Compact Excavator

Navigating alleyways, easements, and crowded job sites in Austin, San Antonio and Waco requires more than just compact equipment. It demands precise matching of machine specs—weight, tail swing, width, and lift capacity—to the exact environment. In this guide, we’ll help you choose the right mini excavator for tight urban spaces, backed by local support from BobcatCCE.

Why Mini Excavators Dominate Urban Jobsites

Compact excavators are the backbone of urban construction for one reason: space. Their ability to operate within inches of walls or fences while maintaining digging power makes them ideal for dense cities like Austin and San Antonio.

According to 2025 industry data from Equipment World, compact machines now make up over 52% of all new urban jobsite deployments. Zero-tail swing models in particular have surged in popularity due to their ability to work flush against structures without risk of collision.

A study published by the Associated Equipment Distributors (2024) found that urban contractors save an average of 13% on labor hours when using appropriately sized mini excavators versus full-size equipment in city environments.

More Information on an Excavator

Get an Excavator Quote

Match Specs to the Realities of City Work

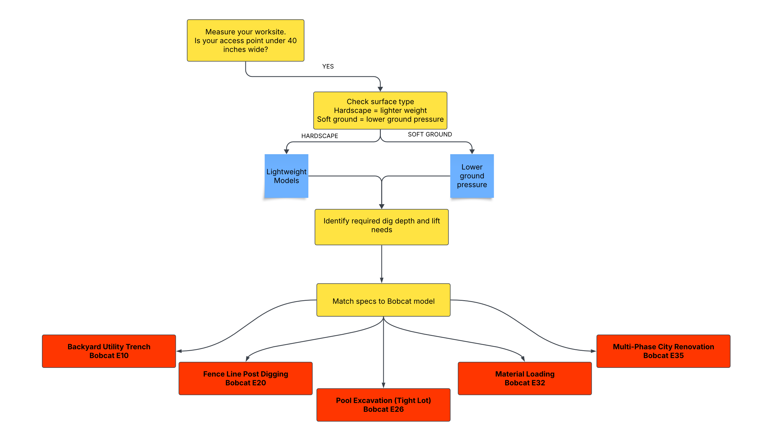
Weight and Ground Pressure

Weight matters. The lighter the machine, the easier it is to transport, maneuver, and avoid surface damage—critical when working on older sidewalks or landscaped areas. For example, the Bobcat E10 weighs just under 2,600 lb, reducing risk of surface cracking.

Ground pressure also plays a role. A heavier machine with wider tracks may distribute weight better on soft ground, but in urban hardscapes, a lighter machine often causes less wear.

According to Bobcat’s 2024 compact equipment usage report, machines under 5,000 lb are preferred for inner-city work due to easier transportation, less surface damage, and fewer permitting challenges.

Tail Swing & Machine Width

If you’re working near fences, alleyways, or tight driveways, choose a zero-tail swing machine. It lets you rotate the upper structure without overhang, reducing the chance of striking nearby walls or obstacles.

·       Example: The Bobcat E26 features a minimal tail overhang while offering nearly 8.5 feet of dig depth, ideal for backyard pools or sewer work.

·       Width: A typical city gate or alley measures 36–40 inches. The E10 has a retractable undercarriage that narrows to 28 inches.

Lift Height and Reach

Many tight city jobs involve lifting over barriers—think raised planters or concrete walls. Make sure to check: - Maximum lift height - Reach at full extension - Stability with heavy loads

For instance, the Bobcat E32 offers a lift capacity over 3,300 lb and a reach of over 16 feet.

Get an Excavator Quote

Get an Excavator Quote

City Use Cases

Austin & Waco

·       Backyard ADU construction: Narrow alley access and need for low ground impact.

·       Historic neighborhood landscaping: Protecting tree roots and sidewalks.

·       Trenching for fiber internet: Operating between homes with minimal property disruption.

San Antonio & Corpus Christi

·       Curb work in downtown lots: Fast-in, fast-out jobs requiring precision.

·       Foundation prep in older neighborhoods: Tight driveways, small lot footprints.

·       Irrigation work in municipal parks: Reduced ground disturbance and low noise operation.

– Check out how MasterScapes, a full-service landscaping in Abilene, has partnered with BobcatCCE for the past 20+ years.

How to Choose the Right Model

How to Choose the Right Bobcat Compact Excavator Model
Get a Quote Now

Get a Quote

Financing & Local Support

Whether you’re looking to rent short-term or invest long-term, BobcatCCE offers flexible financing and extensive local service coverage across Texas.

As of October 2025, special promotions include: - 0% for 36 months on select mini excavators - Cash rebates up to $4,500 - Local delivery available within 24 hours in most city zones

Find your closest branch in Austin, San Antonio, Waco, and beyond HERE.

Key Features to Look For (Checklist)

When choosing a mini excavator for city jobs, use this checklist to ensure it meets your operational and site-specific needs:

      Tail swing type – Zero or minimal tail swing to work close to structures without risk of collision.

      Machine width – Under 40 inches for access through gates, alleys, and tight spaces.

      Dig depth – 6 to 10 feet to handle most urban utility, landscaping, or foundation tasks.

      Hydraulic thumb compatibility – For handling debris, rocks, or brush in constrained areas.

      Dozer blade – Useful for backfilling, grading, and stabilizing the machine during digs.

      Lift capacity – Sufficient for material handling or dumping into small trucks or trailers.

      Serviceability and uptime – Easy-to-access maintenance points and local support for rapid repairs.

I'm Interested in an Excavator

I'm Interested in an Excavator